复旦大学外国语言文学学院是复旦大学最早建立的系科之一,至今已有120年历史。学院目前下设多个科研机构,包括语言学研究所、多语种翻译与国际传播研究中心、双语词典编纂研究室、外国文学研究所、北欧文学研究所、莎士比亚研究室和美国本土裔文学研究室。本院的外国语言文学一级学科已于2021年入选国家“世界一流学科建设”名单。现启动2025年(下半年)博士后招聘工作,诚挚欢迎海内外具有相关学科背景的青年才俊应聘!
一、博士后岗位类型
全职博士后/在职博士后
二、研究方向

三、应聘条件
1. 品学兼优,身体健康;
2. 获得博士学位3年以内,年龄一般不超过35周岁;若有突出的前期科研成果,年龄可放宽到38周岁;
3. 研究方向符合流动站在招聘启事中提出的要求;
4. 专业理论基础扎实,有较好的科研创新能力,有良好的团队合作精神;
5. 非本院毕业博士生。
已正式发表1-2篇高质量论文的应聘者优先考虑。
四、相关待遇
1. 全职博士后的薪酬待遇参照国家和复旦大学的相关标准;
2. 在职博士后无薪资,可按国家规定申请各类博士后科研资助项目;
3. 学院为博士后提供办公场所;
4. 博士后在站期间取得突出科研成果者,可竞聘本校的教学科研岗位;
5. 博士后住房、户口等其他事宜均按照学校相关政策执行。
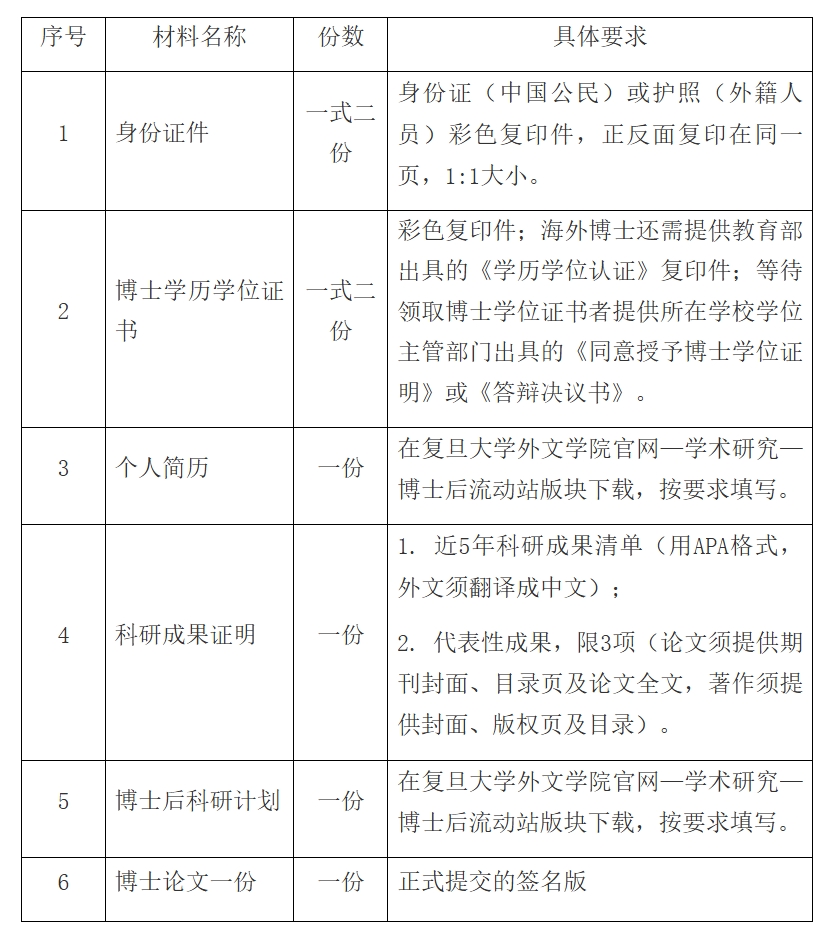
五、应聘材料

注:材料3—6,请按顺序排列,合并为一个PDF文件。
六、联系方式
请将应聘材料按以上序号排列,于2025年10月31日前发送至流动站邮箱(邮件标题为“应聘者姓名+应聘岗位类型+合作导师姓名”),并抄送合作导师。
邮箱地址:fdwwhr@fudan.edu.cn(同时接受招聘咨询等)
联系人:叶老师
Copyright@2024 博后人才(www.boshihou.cn) 版权所有
发布博士后招聘信息 bshjobs#163.com(发邮件时请将#替换为@)
备案号:京ICP备2022010337号-3
专注博士后招聘领域