中国人民大学农业与农村发展学院是享有盛誉的“三农”问题研究学系,也是全国综合性重点大学中唯一以农业经济和农村发展为核心教学科研领域的学院。学院是国务院学位委员会农林经济管理学科评议组召集人所在单位、教育部农业经济管理类教学指导委员会主任委员和秘书处所在单位。农林经济管理学科首批入选国家“世界一流大学和一流学科”建设名单,首轮“双一流”学科建设成效评估整体进入第一档;第五轮学科评估结果为A+。
经学校批准,农业与农村发展学院将在经济学、管理学、统计学等相关领域招收博士后,具体信息如下:
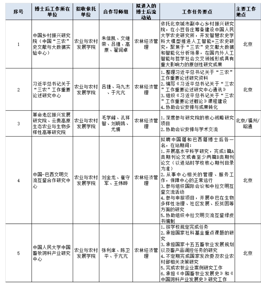
农业与农村发展学院2025-2026学年秋季学期博士后招收计划一览表
合作导师岗位博士后

研究机构管理岗位博士后

选聘要求
1. 年龄要求
一般应为35周岁以下。
2. 一级学科要求
设站单位招收本单位同一一级学科博士后人员的比例不得超过国家规定。
3. 进站身份要求
原则上不招收在职人员从事博士后研究。
4. 在满足国家博士后招收基本条件的前提下,申报人还应具备以下具体条件:
(1)国内外高水平大学或研究机构新近博士毕业生,且获得博士学位一般不超过3年。拟进站的应届博士毕业生申报时须已满足博士学位论文答辩的基本要求,原则上应能在2026年3月前获得博士学位证书。
(2)具有良好的学术背景、较强的科研能力,近5年在海内外知名学术刊物,以独立作者、第一作者或第一通讯作者身份发表过高水平学术论文。
(3)满足相关岗位的其他招收要求。
招收流程
1. 投递简历
请有意申报者提前联系学院进行阅档,并于2025年11月26日下午5:00前将申报材料(详见附件2)发送至邮箱zhqy@ruc.edu.cn。联系人:张老师,联系电话:62511064。
2. 博士后工作所在单位推荐
学院将按要求统一组织遴选,于2025年12月9日前将相关遴选材料提交至学校党委教师工作部(人才办)。
3. 学校评议
学校组织评议,确定拟招收人员。
4. 进站审批
拟招收人员登录中国博士后网站(http://www.chinapostdoctor.org.cn),通过中国博士后网上办公系统提交进站申请,提交至全国博管办审批。
5. 办理进站
全国博管办审批通过后,学校分批次办理进站和入校手续。
另整理博士后招收阶段常见问题答疑,详见附件3。
附件
1. 博士后进站申请流程
2. 博士后进站阶段材料清单
3. 博士后招收阶段常见问题答疑
Copyright@2024 博后人才(www.boshihou.cn) 版权所有
发布博士后招聘信息 bshjobs#163.com(发邮件时请将#替换为@)
备案号:京ICP备2022010337号-3
专注博士后招聘领域