山东大学机械工程学院“激光制造团队”是一支由国家级领军人才领衔,汇聚省部级优秀青年人才、山东大学杰出青年学者等核心骨干的高水平科研队伍,主要面向激光制造领域国家重大需求,聚焦国际前沿科学难题,以关键基础理论突破驱动核心底层技术创新,支撑激光制造高端装备自立自强,并推动激光制造学科高质量发展。因团队发展需要,现公开招聘多名青年教师、博士后等,涉及光学、机械、控制、软件、材料、物理、计算机等方向。
一、团队研究工作
(1)基础理论:光与物质相互作用机理;
(2)应用基础研究:功能结构设计、制造、性能评估;
(3)光场动态调控技术:激光脉冲时/空/频域整形、光束运动参量精准调控技术;
(4)激光制造装备与应用:光机电控设计与在线检测技术;激光(减材、增材、复合)制造装备研制;制造工艺开发;
(5)激光医疗:生物医学光子学、生物医学电子学、生物医学传感与成像、激光医学、智能控制、光电子学、软件算法、智能诊疗技术与装备、仿生结构设计、激光增材制造等。
二、招聘方向需求
(1)光学:光学设计、光场调控、片上集成光学、光学检测、激光医疗
(2)机械:机械设计、仿生结构设计与拓扑优化
(3)控制:机电控制与自动化、嵌入式系统设计、机器人技术
(4)软件:智能检测、数控系统二次开发、轨迹规划软件、数字孪生、机器学习
三、招聘岗位及条件
应聘人应身心健康、品德高尚、治学严谨、学风端正,恪守高等学校教师及科研工作者职业道德规范,具有拼搏奉献精神和团队合作精神,并分别具备下列岗位条件:
(一)预聘制及合同聘用制教师
1.预聘制教师设研究员、副研究员岗位,合同聘用制教师设助理研究员岗位。应聘人应取得博士学位或本学科最高学位,科研能力和学术水平达到应聘学科或学院相应岗位聘任要求;
2.应聘研究员年龄原则上不超过40周岁,副研究员原则上不超过35周岁,助理研究员原则上不超过34周岁。(无博士后经历的不超过32周岁)
(二)博士后
1.具有良好的政治素质、道德修养,身心健康;
2.近3年或即将在国内外高水平大学或科研机构获得博士学位,年龄不超过35周岁;
3.有较强的科研能力和学术研究潜力;
4.研究课题具有前瞻性、创新性和可行性;
5.全职从事博士后研究工作不少于21个月;
6.流动站不再招收在职人员,鼓励在职人员通过国家级博士后科研工作站与学校相关流动站进行联合培养;
7.与省级博士后创新实践基地联合招收的人员,不得是超龄、在职、同站同学科人员;
8.符合国家及学校相关招收要求。
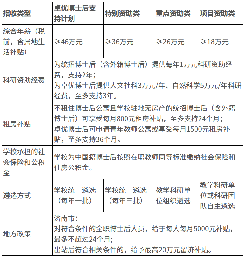
四、待遇及支持条件
(一)薪酬待遇
1.享受有竞争力的年薪、学校代表性科研成果奖励及单位绩效奖励,综合收入上不封顶;学校建立薪酬增长机制,不断提高人才待遇的竞争力;
2.学校统招博士后(含外籍博士后)实行年薪制,按招收类别分别提供相应薪酬待遇;

二)工作条件:提供充足的科研经费保障、畅通的岗位发展通道和一流的教学科研环境。符合条件的人才优先推荐申报省、市顶尖人才(团队)创新创业一事一议、省级重点人才工程等计划,获得省、市科研经费及团队配套支持;
(三)优良的生活条件:提供人才及教师周转公寓,并享受丰厚的安家及住房补助。符合条件者可额外享受属地购房补贴、生活和租房补贴等。根据学校统一安排,可享受优惠价格购买龙山校区/青岛校区二期住房一套;
(四)完善的服务保障支持:学校充分考虑学科差异,建立薪酬增长机制,不断提高人才待遇的竞争力;山东大学齐鲁医院、第二医院等多家附属医院为人才提供一流的医疗保健服务,山东大学基础教育集团为教职工子女提供国内领先的基础教育。符合条件的人才同时可依托山东大学申报省、市顶尖人才(团队)创新创业一事一议,申领山东惠才卡,可享受出入境和居留、医疗保健、社会服务等29项绿色通道服务。
五、应聘方式
本招聘公告全年有效。应聘者请将个人详细简历、学术成果等材料发送给指定邮箱(请同时发送给马老师和曹老师),并请注明“应聘激光制造研究团队”,学院和激光制造研究团队会及时与应聘人沟通,适时组织面试。
六、联系方式
马老师,0531-88392989,malilin@sdu.edu.cn
曹老师,15650560618,202485009042@sdu.edu.cn
工作地点:山东省济南市
Copyright@2024 博后人才(www.boshihou.cn) 版权所有
发布博士后招聘信息 bshjobs#163.com(发邮件时请将#替换为@)
备案号:京ICP备2022010337号-3
专注博士后招聘领域