博士后是青年科技人才力量的重要群体,是科技创新的生力军和战略人才的源头活水。广西大学高度重视博士后队伍建设,建立师资博士后培养制度,将博士后作为学校师资队伍的后续储备和重要来源。学校为博士后提供优厚的岗位待遇、高质量的合作导师队伍和高水平的科研平台,提供博士后职称评审、留校任教的发展路径。热诚欢迎海内外优秀博士人才应聘广西大学博士后岗位,服务国家和地方科技创新发展。
学校简介
广西大学成立于1928年,首任校长是被誉为教育界“北蔡南马”和“一代宗师”的我国著名教育家、科学家、民主革命家马君武博士。学校坐落于素有“中国绿城”之称的广西首府南宁,是广西唯一的国家“211工程”建设学校,“双一流”建设高校,教育部和广西壮族自治区人民政府“部区合建”高校。
学校拥有哲、经、法、教、文、理、工、农、医、管、艺等11个学科门类,1个“世界一流”建设学科、2个“部区合建”一流学科群,2个国家重点学科,1个国家重点(培育)学科,12个ESI学科进入全球排名前1%,其中工程学进入ESI全球排名前1‰,土木工程学科继续入选国家第二轮“双一流”建设学科。有19个一级学科博士学位授权点,3个博士专业学位授权点,14个博士后科研流动站,38个一级学科硕士学位授权点,26个硕士专业学位授权点。有1个国家重点实验室、1个省部共建国家重点实验室、1个国家国际科技合作基地、1个国家级高校引智平台及一大批省部级创新平台基地。
进入新发展阶段,广西大学胸怀“国之大者”,牢记“为党育人、为国育才”的初心使命,秉承“复兴中华,发达广西”的办学宗旨和“勤恳朴诚”的校训精神,大力弘扬“创新创造、奋勇争先、全面一流”的广西大学“双一流”精神,坚持立德树人根本任务,立足广西、服务西部、辐射东盟办学,加快推进建设牢牢扎根八桂大地的中国特色“双一流”大学。学校根据事业发展需要,2025年继续加大力度引进优秀人才。
详情请见:广西大学概况
平台优势
学校现有1个国家重点实验室、1个省部共建国家重点实验室、1个国家国际科技合作基地、1个国家级高校引智平台、2个国家(省部共建)协同创新中心、2个教育部重点实验室、2个教育部工程研究中心、1个教育部科技委战略研究基地、1个教育部国别和区域研究中心、1个国家林业局重点实验室、1个国际农业科技创新院等国家和部级科研平台,以及6个广西重大科技创新基地、18个广西重点实验室等。
详情请见:广西大学科研机构
设站学科
学校设有电气工程、土木工程、化学工程与技术、轻工技术与工程、生物学、作物学、植物保护、畜牧学、生态学、物理学、应用经济学、化学、数学、机械工程等14个博士后科研流动站,全年招收相关学科领域博士后科研人员。
招收类型
1. 师资博士后:指以师资补充、培养、选拔为主要目标,作为学校师资后备人才而招收的博士后。
2. 科研博士后:指流动站根据学科发展和科学研究需要而招收的具备创新能力培养潜力的博士后。
3. 项目博士后:指入选国家博士后专项计划,进入学校流动站工作的博士后。包括国家博士后引才项目、国家资助博士后研究人员计划(A档博新计划、BC档)、香江学者计划、澳门青年学者计划、中德博士后交流项目等入选者。
招收条件
1. 具有良好的道德品质、身体素质和科研创新潜力;
2. 年龄不超过35周岁,获得博士学位一般不超过3年;
3. 进站后人事档案及人事关系转入学校,全职从事博士后研究工作。
申请师资博士后条件:
1. 进站时年龄原则上不超过32周岁;
2. 科研博士后进站满6个月至24个月内,经答辩评审可转为师资博士后;科研博士后进站满6个月以上,获得国家自然科学/社会科学基金项目或者入选国家博士后专项计划,可申请、推荐转为师资博后。
3. 项目博士后进站满6个月,可申请转为师资博士后。
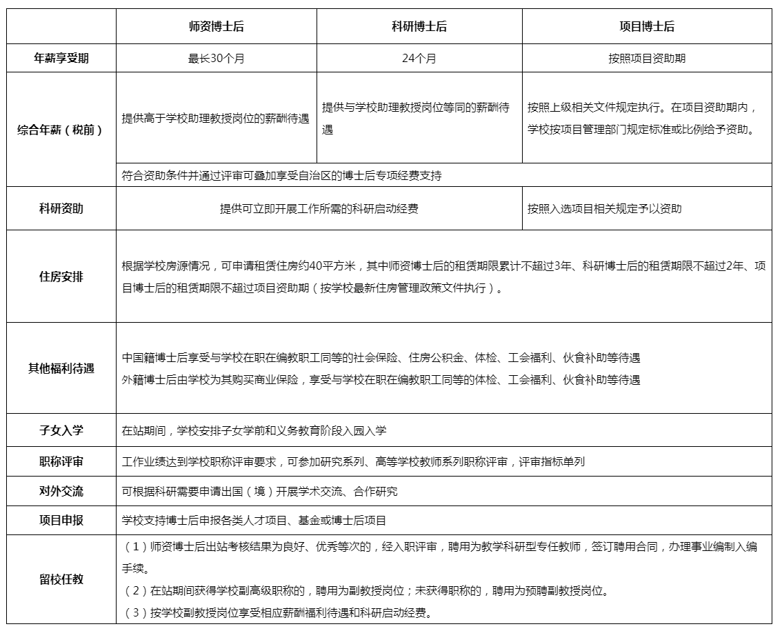
支持政策

招聘程序
个人申请。登录广西大学招聘网(http://rszp.gxu.edu.cn/)进行网上报名,提交相应佐证材料。
进站考核。合作导师、流动站审核--进站考核--报人力资源处。
进站审批。人力资源处复审申请人相关材料--个人登录“中国博士后”网站注册个人信息并按要求上传材料--学校审批--提交全国博管委审批。
办理进站手续,签订聘用合同。
联系方式
流动站联系方式

人力资源处联系方式
联系人:韦金萍
电子邮箱:bhb@gxu.edu.cn
电 话:+86-771-3236137
传真:+86-771-3237366
通讯地址:广西南宁市大学东路100号广西大学人力资源处
邮政编码:530004
学校网址:www.gxu.edu.cn
Copyright@2024 博后人才(www.boshihou.cn) 版权所有
发布博士后招聘信息 bshjobs#163.com(发邮件时请将#替换为@)
备案号:京ICP备2022010337号-3
专注博士后招聘领域